您好,欢迎来到重庆维斯顿实业有限公司官方网站!
023-47607777
01


联系我们

电话:023-4760777

传真:​ 023-47607880

地址:重庆市江津区珞璜工业园B区

邮箱:vip@wsdwsd.cn

当前位置:首页 > 新闻动态 >

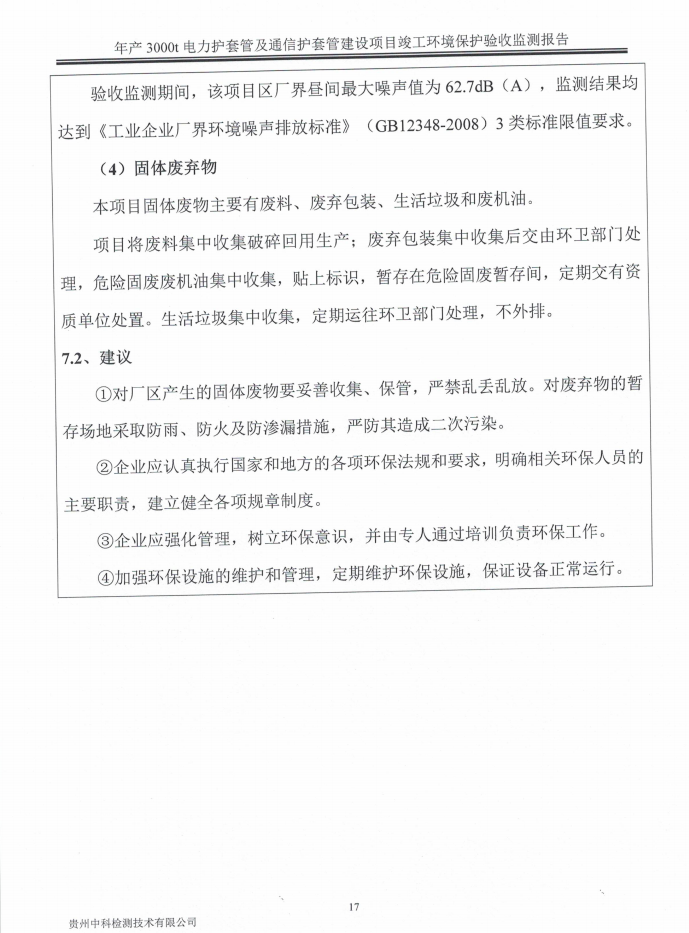
重庆维斯顿实业有限公司(贵州分公司),年产3000

作者:张武松   发布时间:2017-09-28 11:08   

  重庆维斯顿实业有限公司(贵州分公司),年产3000T电力护套及通信管建设项目进行环评公示